法律法规
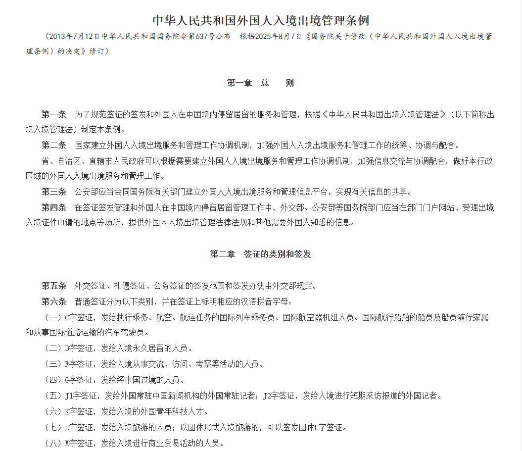
国务院关于修改《中华人民共和国外国人入境出境管理条例》的决定
发布时间:2026年03月20日     信息来源:中国政府网

【附件下载】

工作链接

  • 主办单位:辽宁省公安厅
  • 地址:沈阳市皇姑区岐山中路2号
  • 邮编:110032
  • 联系邮箱:paln110@163.com
  • 辽ICP备 09028003 号
  • 网站标识码:2100000038

     辽公网安备 21010502000372号
  • 版权所有:辽宁省公安厅